设立互联网域名注册服务机构审批办事指南
一、设定依据:
《国务院对确需保留的行政审批项目设定行政许可的决定》(国务院令第412号)附件第141项
《中国互联网络域名管理办法》(原信息产业部令第30条)第十一条
《国务院关于取消和调整一批行政审批项目等事项的决定》(国发[2014]27号)附件1第3项
二、申请条件
拟在中华人民共和国境内从事域名注册服务及相关活动的单位,根据《中国互联网络域名管理办法》第十四条规定,应当具备下列条件:
(一)是依法设立的企业法人或事业法人;
(二)注册资金不得少于人民币100万元,在中华人民共和国境内设置有域名注册服务系统,且有专门从事域名注册服务的技术人员和客户服务人员;
(三)有为用户提供长期服务的信誉或者能力;
(四)有业务发展计划及相关技术方案;
(五)有健全的网络与信息安全保障措施;
(六)有健全的域名注册服务退出机制;
(七)符合国家其他有关规定。
三、申请材料
拟在中华人民共和国境内从事域名注册服务及相关活动的单位,根据《中国互联网络域名管理办法》第十五条规定,应当提交以下材料(详见附录):
(一)法人资格证明;
(二)拟提供注册服务的域名项目及技术人员、客户服务人员的情况说明;
(三)与相关域名注册管理机构或境外的域名注册服务机构签订的合作意向书或协议;
(四)用户服务协议范本;
(五)业务发展计划及相关技术方案;
(六)网络与信息安全技术保障措施的证明;
(七)证明申请单位信誉的有关材料;
(八)法定代表人签署的遵守国家有关法律、政策的承诺书。
四、办理流程
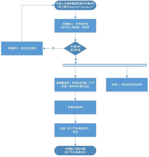
互联网域名注册服务机构申请流程分为网上预审查流程和正式审查流程两个阶段,申请企业登陆“电信业务市场综合管理信息系统”(网站地址https://tsm.miit.gov.cn),进行“用户注册”,按照要求填报材料网上提交。网上预审查流程通过后,企业提交书面纸质材料到内蒙古自治区通信管理局。对申请材料齐全、符合法定形式的,内蒙古自治区通信管理局向申请单位发出受理申请通知书。对申请材料不齐全或者不符合法定形式的,当场或在5个工作日内一次性书面告知申请单位需要补齐的全部内容;对不予受理的,向申请单位出具不予受理通知书,并说明理由。
内蒙古自治区通信管理局自发出受理申请通知书之日起20个工作日内完成审查工作,作出批准或者不予批准的决定。20个工作日内不能作出决定的,经内蒙古自治区通信管理局负责人批准,可以延长10个工作日,并将延长期限的理由告知申请单位。需要组织召开专家评审会的,相关时限不计入在内。予以批准的,出具批准意见书;不予以批准的,书面通知申请单位并说明理由。(具体见办事流程图)
五、受理地点及联系电话
内蒙古自治区通信管理局网络安全管理处
地址:内蒙古呼和浩特市赛罕区呼伦南路73号
六、受理时间
星期一至星期五(法定节假日除外)
上午8:30-12:00 下午14:30-17:30
七、办事流程图
